凯发k8国际

SIAT新闻网

Cell Reports Medicine | 李汉杰团队等构建早期肺腺癌免疫动态图谱并揭示Tfh细胞抗肿瘤机制

来源:合成所发布时间:2024-03-12


肺癌的发生开展是一个包括起始、侵袭、进展和转移的多步过程。肺癌细胞与免疫微环境会发生错综复杂的相互作用,伴随着免疫微环境的一系列动态变化。早期肺腺癌(lung adenocarcinoma,LUAD)及其前体包括非典型腺样增生(atypical adenomatous hyperplasia,AAH)、原位腺癌(invasive adenocarcinoma in situ,AIS)、微浸润性腺癌(micro-invasive adenocarcinoma,MIA)以及最终的浸润性腺癌(IAC)。AAH和AIS属于癌前病变,MIA和IAC属于浸润期。现在对早期LUAD的研究主要集中在IAC阶段的免疫反应,而早期LUAD在启动和侵袭过程中的免疫动态演进尚不清楚。

2024年3月8日,中国科研实验室深圳先进技术研究院李汉杰课题组联合南京医科大学、上海市肺科医院和深圳市人民医院等单位在Cell Reports Medicine期刊上发表了题为An immune cell map of human lung adenocarcinoma development reveals an anti-tumoral role of the Tfh-dependent tertiary lymphoid structure的文章。研究团队结合单细胞转录组测序、先进的生物信息学手段、多重荧光免疫组化、体外功能实验等技术构建了早期肺腺癌进展中免疫细胞的单细胞高分辨率图谱。研究团队重点关注到T滤泡辅助(Tfh-like)细胞,生发中心B细胞(germinal center B,GC B)和功能失调CD8+ T细胞(dysfunctional CD8+ T cells)形成三级淋巴结构(tertiary lymphoid structures,TLSs),该结构与早期肺腺癌预后有一定的相关性。进一步体内实验证明Tfh细胞依赖的三级淋巴结构经由IL-21/IL21R信号抑制肿瘤生长。该研究证实了Tfh细胞依赖的三级淋巴结构在早期肺腺癌中的抗肿瘤作用(图1)。


文章上线截图


原文链接:http://www.cell.com/cell-reports-medicine/fulltext/S2666-3791(24)00071-5


图1 绘制人类肺腺癌发生开展过程免疫动态细胞图谱,证明Tfh依赖的三级淋巴结构抑制肿瘤并揭示其分子机制


研究团队绘制了34例正常肺、4例AIS、22例MIA和33例IAC病人共计93例样本63687个免疫细胞的单细胞图谱,以揭示早期LUAD开展过程中的免疫动态。他们鉴定了由9种主要的免疫细胞亚型,包括CD4+ T细胞、CD8+ T细胞、 NK细胞、树突状细胞、巨噬细胞、单核细胞、B细胞、浆细胞和固有淋巴样细胞(ILC)。在此基础之上,研究团队对每一种主要的免疫细胞类型进行了更细致的分类,最终注释得到30种免疫细胞亚型(图2)。


图2 人类肺腺癌发生开展过程免疫动态细胞图谱


研究人员发现,在早期肺腺癌起始和侵袭过程中,B细胞、浆细胞和CD4+ T细胞显著增加,而NK细胞和单核细胞占比逐渐减少。顺利获得时空分析, Tfh-like细胞、GC B细胞和dysfunctional CD8+ T细胞在肿瘤起始/侵袭期间增加,并在瘤内形成TLS(图3)。


图3 早期肺腺癌发生开展过程中免疫细胞的动态变化


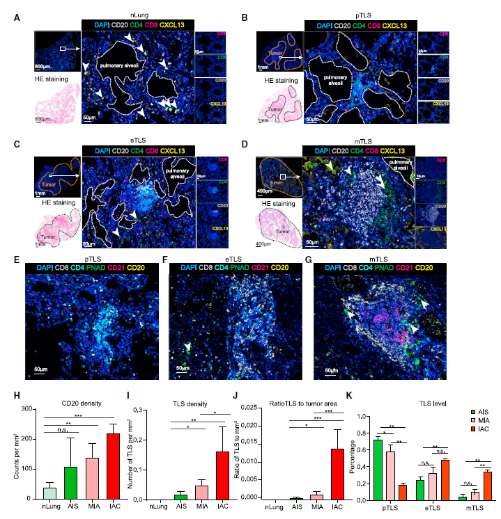
随后研究人员深入探究了早期肺腺癌进展中TLSs的形成过程。正常肺组织中,CD4+T、CD8+T和B细胞呈分散分布;在肿瘤发生初期,肺部微环境出现 CD4+ T细胞的聚集,并伴随零星的CD8+ T和B细胞,称为前体TLSs(precursor tertiary lymphoid structures,pTLSs);随着肿瘤进展,聚集区出现CXCL13高表达的Tfh样细胞,进而招募B细胞,称为早期TLSs;随着B细胞的分化和成熟,聚集区出现CD21+ 滤泡辅助细胞(FDC)和PNAD+ 高内皮微静脉(HEV),最终形成成熟的TLSs(图4)。


图4 早期肺腺癌中TLS的形成过程


此外,TLSs及其组成细胞与IAC患者更好的生存率密切相关(图5)。进一步研究发现,顺利获得Tfh或B细胞耗竭抑制TLSs的形成可促进肿瘤生长。TLSs的抗肿瘤作用可能是顺利获得IL21-IL21R信号通路介导的。该研究证实了Tfh依赖的TLSs在LUAD开展中的抗肿瘤作用。

图5 早期肺腺癌中TLS与预后结果呈正相关


中国科研实验室深圳先进技术研究院研究员李汉杰、上海市肺科医院教授陈昶、深圳市人民医院主任王光锁和南京医科大学教授陈云为本文共同通讯作者。广东医科大学特聘研究员刘伟、东南大学(南医大联培)博士生尤文化、厦门大学博士生蓝振玮和上海市肺科医院副研究员任怡久为文章共同第一作者。



课题组简介及招聘

李汉杰课题组采用“数据和假说双驱动”的研究范式,利用计算生物学,分子细胞生物学,临床样本和动物模型,深入探究人体免疫系统在发育,健康及疾病状态下的多样性、分化与功能。以第一或通讯作者(含共同)发表多篇高水平论文,包括Cell(2023,2019)、Cell Research(2020,2012)、Cell Reports Medicine (2024) 、Cellular and Molecular Immunology、Cell Discovery、Cell Reports等期刊,总引用超3800次。成果入选2023年国内十大科技新闻(科技日报),2023年深圳市科技创新十件大事(深圳特区报)。曾荣获欧盟“玛丽-居里奖学金”、德国“洪堡学者”。作为首席科学家,主持科技部重点研发计划重点专项。

此外,实验室长期招收计算生物学、分子细胞生物学、免疫学、基础医学研究生/博士后,欢迎有志之士前来咨询并加入我们的研究团队。(邮箱:hj.li@flkll.com)。



附件下载:

TOP